Place de Soneja 87220 Boisseuil
05 55 06 91 06
accueil@mairie-boisseuil87.fr
Boisseuil
Présentation & accès
Histoire & Patrimoine
Sentiers de randonnées
Services de soins
Travaux communaux
Equipe municipale
Les élus
Les Conseils municipaux
Bulletins municipaux
En direct du conseil municipal
Territoires de vie
Conseil municipal des jeunes
Revue de presse
Mairie
Horaires
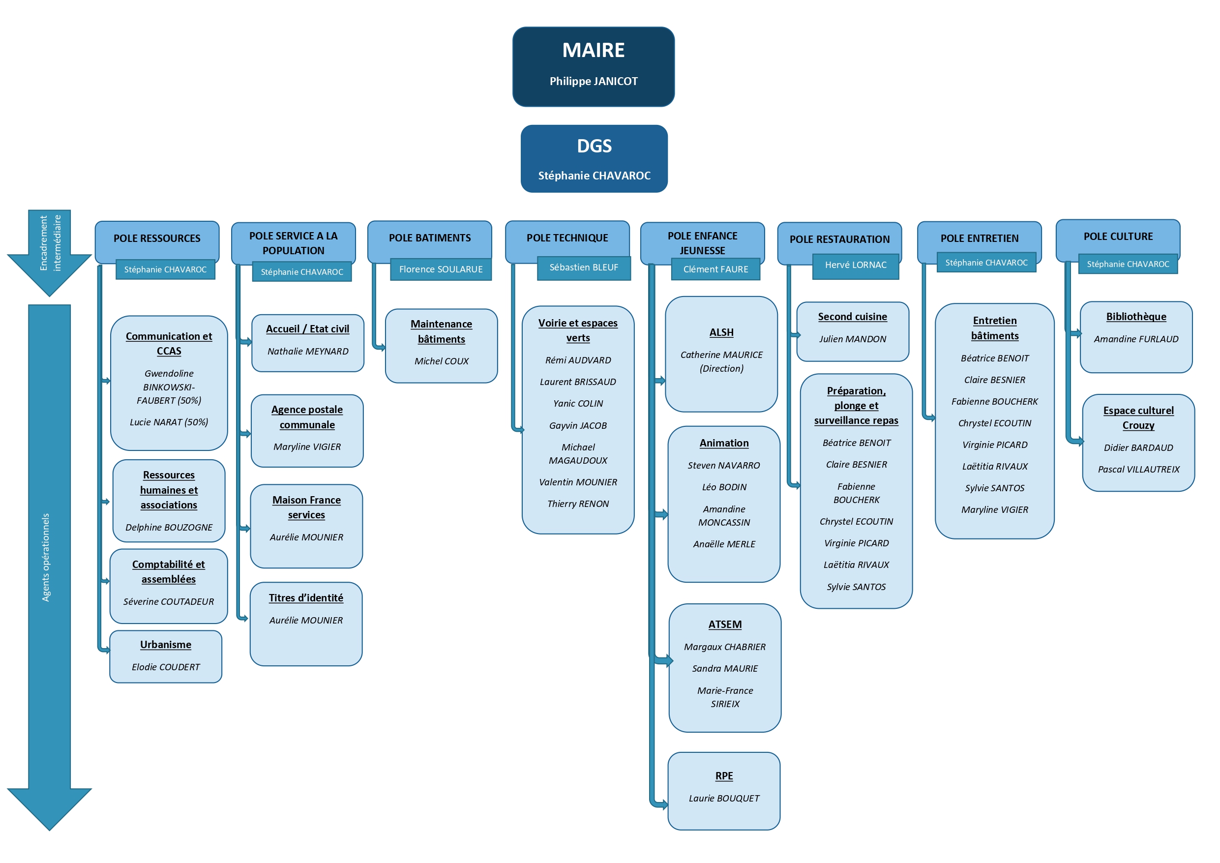
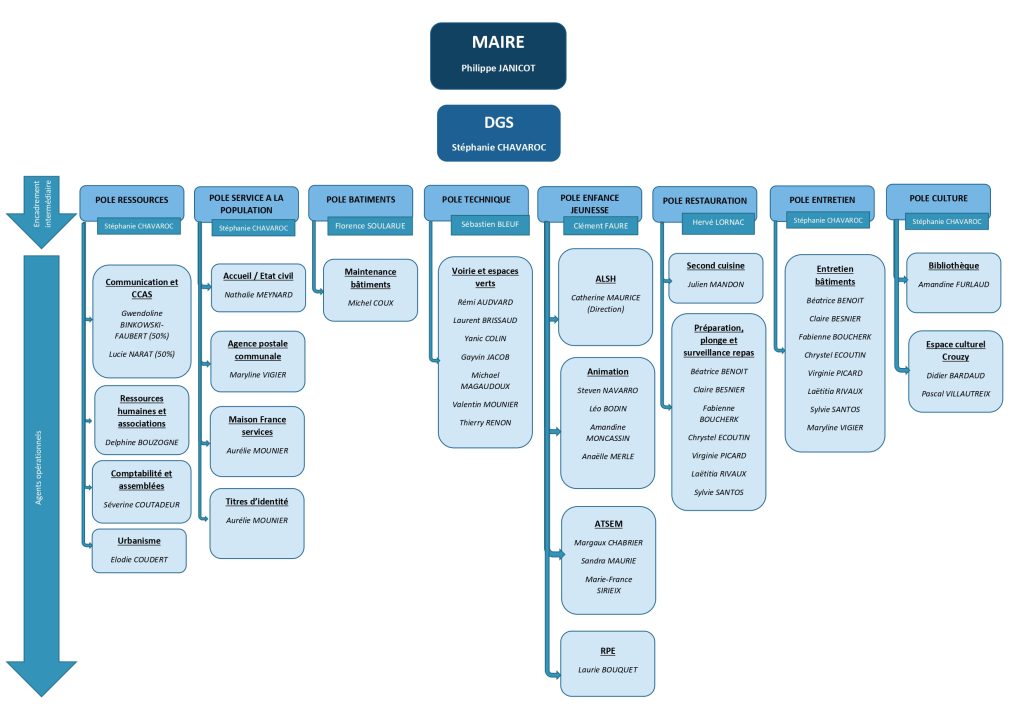
Organigramme des services
Urbanisme et PLU
Etat civil et démarches administratives
Réglementations diverses
Maison France Services et titres d’identité
Agence Postale Communale Boisseuil
CCAS
Tarifs locations
Offres d’emploi
Marchés publics
Vie économique
Annuaire entreprises
Annuaire restaurants
Culture & loisirs
Espace du Crouzy
Espace Culturel du Crouzy
Actualités du Crouzy
Ca s’est passé au Crouzy
Bibliothèque
Gymnase
Jumelage
Fête des escargots
Associations culturelles
Associations sportives
Ecole de musique
Enfance & jeunesse
Ecoles
Transports
Restaurant scolaire
Temps périscolaires
Accueil De Loisirs Sans Hébergement (ALSH)
Ateliers parentalité
Relais Petite Enfance
Multi-accueil Sucre d’Orge et Galipettes
Limoges Métropole (LM) et syndicats
LM & Déchets
LM & transports
LM & Habitat
LM et actualités
Syndicat Energies de la Haute-Vienne
Syndicat Vienne Briance Gorre
Organigramme